EI Total Convertion ;)
(24.11.2020, 18:03)Atom Написал: Вот, красиво ?
https://yadi.sk/d/ubR9CVP6-2vl3w?w=1

Так вроде это старый ХД Пак, сложно оценить, только вроде трава новая, но переход слишком четкий, в оригинале не так, трава может и не плохая, но переход всё портит.
Ответ
(24.11.2020, 20:09)Vasial Написал:
(24.11.2020, 18:03)Atom Написал: Вот, красиво ?
https://yadi.sk/d/ubR9CVP6-2vl3w?w=1

Так вроде это старый ХД Пак, сложно оценить, только вроде трава новая, но переход слишком четкий, в оригинале не так, трава может и не плохая, но переход всё портит.
Нет, это новый HD пак, насчёт переходов: вот оригинальные маски, сможете плавно перерисовать?(перерисовывать в 192x192)
(https://yadi.sk/d/vHeqEXeX53ydJw?w=1)
Ответ
(25.11.2020, 14:43)Atom Написал:
(24.11.2020, 20:09)Vasial Написал:
(24.11.2020, 18:03)Atom Написал: Вот, красиво ?
https://yadi.sk/d/ubR9CVP6-2vl3w?w=1

Так вроде это старый ХД Пак, сложно оценить, только вроде трава новая, но переход слишком четкий, в оригинале не так, трава может и не плохая, но переход всё портит.
Нет, это новый HD пак, насчёт переходов: вот оригинальные маски, сможете плавно перерисовать?(перерисовывать в 192x192)
(https://yadi.sk/d/vHeqEXeX53ydJw?w=1)
Не новый он, забора текстура из старого пака, домик и окошки из старого пака, тут только земля другая и всё, часть текстур из обычной игры, ну ещё бревна положил зачем-то возле костра, что касательно перерисовки, то зачем мне это, ты сказал оценить, я оценил. Ну любая движуха это хорошо, только мало пока ещё изменений как мне кажется, для того что бы что-то показывать.
Ответ
Этот пак будет заменять только текстуры земли, скриншот из секретного пока "Fullmod"-а с изменённым наполнением оригинальных карт и пр.
Evil Islands HD Lands. Evil Islands Revenge.

Evil Islands common Discord: https://discord.gg/vWyXBpMEyR
Evil Islands common Telegram: https://t.me/evil_islands
Evil Islands common VK: https://vk.com/evil.islands

My Discord: atm_uveton  ( old: Atom#4529 )
Ответ
Итак, после выхода очень интересной проги от Asp Adm-а мой HD пак резко стал развиваться. На публичной ссылке появились новые скриншоты разных локаций, а что-бы избежать потери данных есть закрытый репозиторий.
З.ы. если у кого-то есть возможность, пожалуйста, перерисуйте в едином стиле следующие маски: https://yadi.sk/d/vHeqEXeX53ydJw?w=1
Evil Islands HD Lands. Evil Islands Revenge.

Evil Islands common Discord: https://discord.gg/vWyXBpMEyR
Evil Islands common Telegram: https://t.me/evil_islands
Evil Islands common VK: https://vk.com/evil.islands

My Discord: atm_uveton  ( old: Atom#4529 )
Ответ
(05.12.2020, 21:04)Atom Написал: Итак, после выхода очень интересной проги от Asp Adm-а мой HD пак резко стал развиваться. На публичной ссылке появились новые скриншоты разных локаций, а что-бы избежать потери данных есть закрытый репозиторий.
З.ы. если у кого-то есть возможность, пожалуйста, перерисуйте в едином стиле следующие маски: https://yadi.sk/d/vHeqEXeX53ydJw?w=1

Там атласы, или как их там, надо хрен знает сколько править и не понятно кто этим будет заниматься.
Ты создай тему в группе вк, мож помогут, тут народу мало.
Ответ
добрый день, почти полностью согласен с Vasial в оценке текстур. Трава ,ярче, отличная, а перирисовка всех карт займет уйму времени. И насчет группы в вк ,тоже верно.
Ответ
Доступа к вк у меня нет, править- буду я(там достаточно просто, гораздо быстрее чем чисто в ручную), если кто-нибудь желает присоединится, у меня есть почта и дискорд.
Evil Islands HD Lands. Evil Islands Revenge.

Evil Islands common Discord: https://discord.gg/vWyXBpMEyR
Evil Islands common Telegram: https://t.me/evil_islands
Evil Islands common VK: https://vk.com/evil.islands

My Discord: atm_uveton  ( old: Atom#4529 )
Ответ
(06.12.2020, 16:36)Atom Написал: Доступа к вк у меня нет, править- буду я(там достаточно просто, гораздо быстрее чем чисто в ручную), если кто-нибудь желает присоединится, у меня есть почта и дискорд.
Не знаю твоих причин, отсутствия доступа в vk, в моей нынешней стране vk официально под запретом), поэтому бодро и сразу, на все носители, первым делом скачиваю и запускаю vpn master и т.д.- и без проблем юзаю vk).
Не сразу правда, дают vpn скачать и установить) но затем сдаются) когда понимают что чел достаточно упорот и настойчив.
Ответ
(06.12.2020, 16:36)Atom Написал: Доступа к вк у меня нет, править- буду я(там достаточно просто, гораздо быстрее чем чисто в ручную), если кто-нибудь желает присоединится, у меня есть почта и дискорд.
(06.12.2020, 14:10)Polikоvech Написал: добрый день, почти полностью согласен с Vasial в оценке текстур. Трава ,ярче, отличная, а перирисовка всех карт займет уйму времени. И насчет группы в вк ,тоже верно.

Да при чем тут перерисовка, я говорю про Атласы, они не готовы, их надо править, то есть надо эти 300 с хреном карт проверить, а потом вручную править текстовый редактор, пока этого не сделано, рисовать не имеет смысла.

П.С. Создайте уже тему для этого, не надо сюда писать, тут совсем про другое.
Ответ
почему про другое, это-же тема про HD пак?
З.Ы. ладно, перенесу

тема про HD tiles теперь находится здесь
Evil Islands HD Lands. Evil Islands Revenge.

Evil Islands common Discord: https://discord.gg/vWyXBpMEyR
Evil Islands common Telegram: https://t.me/evil_islands
Evil Islands common VK: https://vk.com/evil.islands

My Discord: atm_uveton  ( old: Atom#4529 )
Ответ
(06.12.2020, 18:20)Atom Написал: почему про другое, это-же тема про HD пак?
З.Ы. ладно, перенесу

тема про HD tiles теперь находится здесь
Ну это пак от контретного человека, потом люди тут стали тотал конвертер обсуждать, а потом ты уже со своим паком пришел.
Ответ
Доброго времени суток
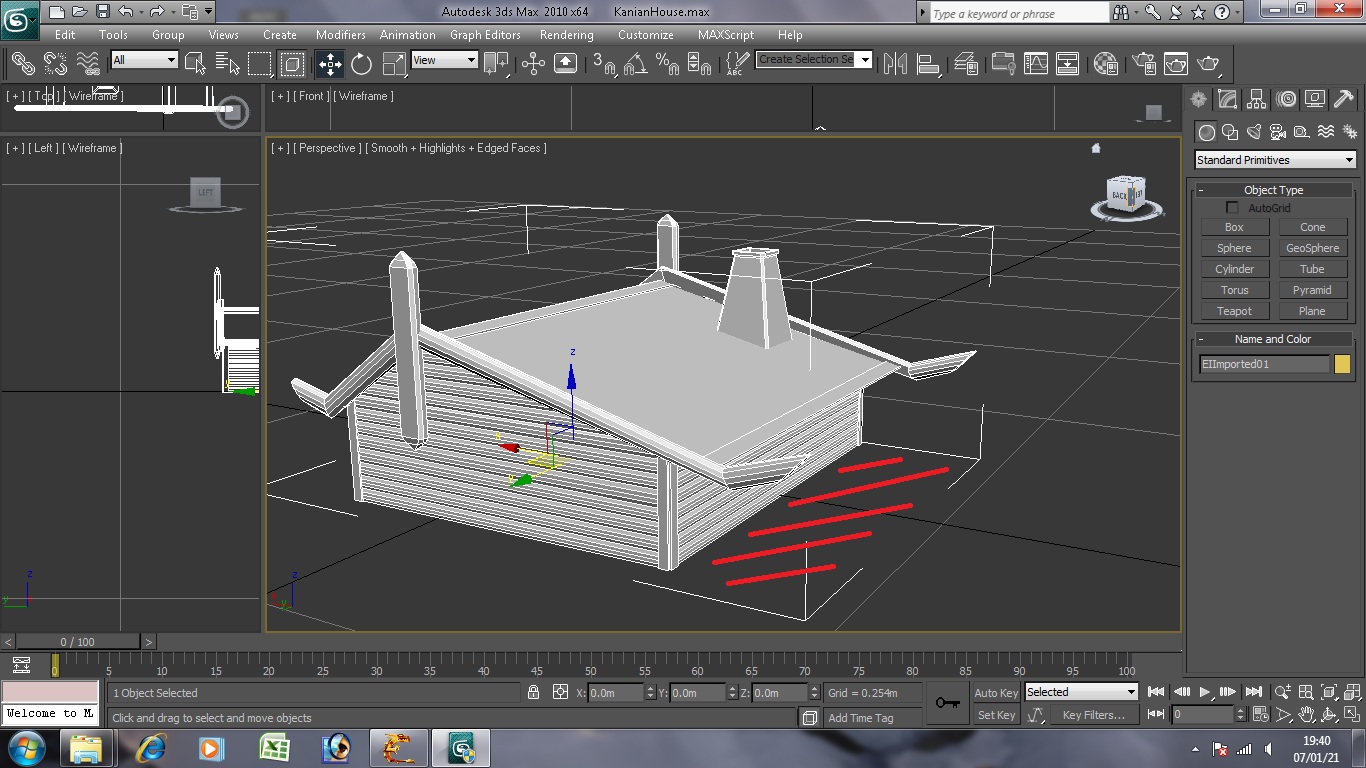
Может кто поможет советом. Занялся я созданием моделек для игры в 3д максе, и
уе в процессе поверки результата проявилась следущая незадача - часть местности около
поставленной модельки, если ее 'накрывает' часть этой модельки,становится непроходимой. 
Вот например, дом с Ингоса, c добавленными полигонами и переделанной текстурой.
Часть земли вдоль стены 'нероходима' ( см 1) .
То же самое с деревом ( см 2) .
так понял что вся площадь по общей длинне и ширине становится 'непроходимой'. ( см 3 )

В отличие от оригинальной модели, где части разбиты на несколько bon и fig файлов, я при
экспорте я сделал по одному bon'у и fig'у ( т.е обьединил все части в один файл).

Пробовал перед экспортом конверптировать в editable mesh и 'расклеивать' вертэксы ( как
это было в оигинальных fig'ах ). Результат тот-же.
Пробовал части дома сделать отдельными обьектами ( не элементами обьекта ). Результат тот-же.
Еще ради интереса сделал 'парящий' прямогугольник, и под ним всеравно нелься пройти.

Может кто занимался подобным и есть идеи как это можно исправить?


Файлы вложений Эскизы(ов)
           
Ответ
(07.01.2021, 22:14)Koshis Написал: Доброго времени суток
Может кто поможет советом. Занялся я созданием моделек для игры в 3д максе, и
уе в процессе поверки результата проявилась следущая незадача - часть местности около
поставленной модельки, если ее 'накрывает' часть этой модельки,становится непроходимой. 
Вот например, дом с Ингоса, c добавленными полигонами и переделанной текстурой.
Часть земли вдоль стены 'нероходима' ( см 1) .
То же самое с деревом ( см 2) .
так понял что вся площадь по общей длинне и ширине становится 'непроходимой'. ( см 3 )

В отличие от оригинальной модели, где части разбиты на несколько bon и fig файлов, я при
экспорте я сделал по одному bon'у и fig'у ( т.е обьединил все части в один файл).

Пробовал перед экспортом конверптировать в editable mesh и 'расклеивать' вертэксы ( как
это было в оигинальных fig'ах ). Результат тот-же.
Пробовал части дома сделать отдельными обьектами ( не элементами обьекта ). Результат тот-же.
Еще ради интереса сделал 'парящий' прямогугольник, и под ним всеравно нелься пройти.

Может кто занимался подобным и есть идеи как это можно исправить?
честно говоря, я моделями не занимался. попытайтесь использовать плагин для блендера: https://www.gipat.ru/forum/thread-3682.html если этот будет криво себя вести, обратитесь к разработчику(плагин для макса уже не поддерживается создателем, а блендеровский вышел довольно-таки недавно)
Evil Islands HD Lands. Evil Islands Revenge.

Evil Islands common Discord: https://discord.gg/vWyXBpMEyR
Evil Islands common Telegram: https://t.me/evil_islands
Evil Islands common VK: https://vk.com/evil.islands

My Discord: atm_uveton  ( old: Atom#4529 )
Ответ
Плагин для Блендера действительно помог. Пришлось изучить основы. Есть конечно 'подводные камни' но при определенном усердии можно добиться приемлемого результата Smile


Файлы вложений Эскизы(ов)
   
Ответ
(12.01.2021, 22:10)Koshis Написал: Плагин для Блендера действительно помог. Пришлось изучить основы. Есть конечно 'подводные камни' но при определенном усердии можно добиться приемлемого результата Smile
очень рад такому ходу событий, кста я щас пилю ашди пак террейна, и планирую после выпуска 1 пака сделать ещё и пр текстуры... можете и вы стать разработчком(например, у меня плагин для блендера после ошибки с моей стороны перестал работать, и высокополигональных моделек от меня лично можно не ждать Blush )
Evil Islands HD Lands. Evil Islands Revenge.

Evil Islands common Discord: https://discord.gg/vWyXBpMEyR
Evil Islands common Telegram: https://t.me/evil_islands
Evil Islands common VK: https://vk.com/evil.islands

My Discord: atm_uveton  ( old: Atom#4529 )
Ответ
Как здорово что процесс допиливания ПЗ не стоит на месте Smile
Кстати я тут как-то упоминал свой проект А3 на движке Doom3. Вобщем идея с годами не покинула, переполз на Unreal engine 4 и оказалось что всё делается точно также как в далёком 2011м... сейчас всё понемногу дело зашевелилось, если есть желание поглазеть, милости просим к нашему шалашу -
http://forum.allods2.eu/index.php?thread...676/page-5
Ответ
Решил через эту тему обратиться к автору HD текстур пака.
Уважаемый автор, Дюран.
Я являюсь автором синглплеерной модификации - Жамевю.
В новый свой патч я встроил текстур пак, что Вы делали.
При релизе патча к моду, в описании, я обязательно упомяну это.
Надеюсь, что Вы не против.
В противном случае - дайте мне знать.
Ответ
Время не стоит на месте и моя задумка тоже продвигается вперед. Хоть и не так быстро как хотелось бы
Выкладываю что есть на данный момент, заценивайте Rolleyes


Файлы вложений Эскизы(ов)
               
Ответ
(01.02.2022, 23:29)Koshis Написал: Время не стоит на месте и моя задумка тоже продвигается вперед. Хоть и не так быстро как хотелось бы
Выкладываю что есть на данный момент, заценивайте Rolleyes
Классно рисуешь! А я в основном террайн...
Evil Islands HD Lands. Evil Islands Revenge.

Evil Islands common Discord: https://discord.gg/vWyXBpMEyR
Evil Islands common Telegram: https://t.me/evil_islands
Evil Islands common VK: https://vk.com/evil.islands

My Discord: atm_uveton  ( old: Atom#4529 )
Ответ


Перейти к форуму:


Пользователи, просматривающие эту тему: 2 Гость(ей)